Sunday April 2026

হটলাইন

সেবা এবং ধাপ

নং শিরোনাম সেবার ধাপ কার্যকলাপ
  
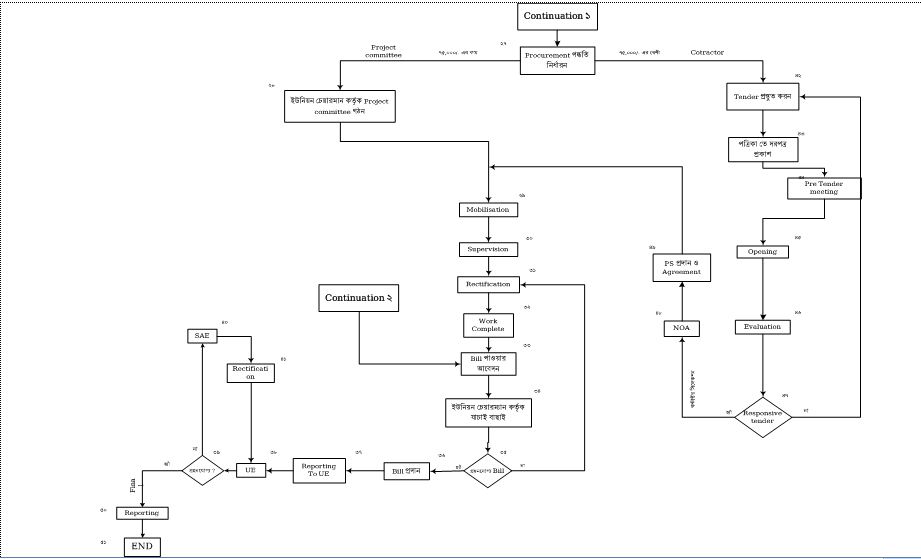
LCS Activity Process Chart_2 দেখুন
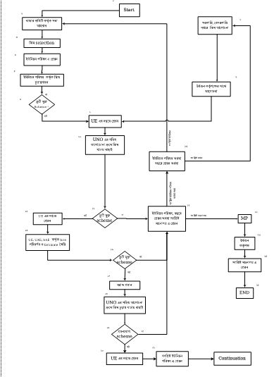
LCS Activity Process Chart_1 দেখুন
Hat Bazar Project Implementation Process Chart_2 দেখুন
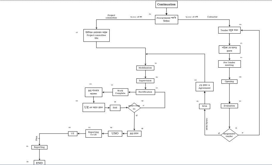
ADPImpementaion Process Chart_2 দেখুন
ADPImpementaion Process Chart_1 দেখুন
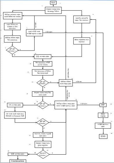
1% Project Implementation Process Chart_2 দেখুন
1% Project Implementation Process Chart_1 দেখুন
দেখছেন ১ থেকে ৭ পর্যন্ত, মোট ৭ এন্ট্রি

এক্সেসিবিলিটি

স্ক্রিন রিডার ডাউনলোড করুন